Modélisation adaptative


Une inversion de paradigme ?

Pourquoi « adaptatif »?

Depuis des décennies, de nombreux experts du management ont créé leurs propres canevas (stratégiques, marketing, financiers, RH), utiles mais souvent fragmentés. Or une entreprise doit être pensée comme un système global, où chaque partie interagit avec les autres. Cette interconnexion engendre une complexité exponentielle : plus on ajoute de secteurs, canevas et blocs, plus les interactions possibles se multiplient, rendant une modélisation alignée de l’ensemble difficile mais essentielle.

Les dirigeants d’organisations, telles que les PME, les coopératives ou les associations, confrontés à la complexité tout en gérant le quotidien, manquent d’outils intégrés pour analyser et piloter leur entreprise sans dépendre constamment de consultants extérieurs. Les solutions existantes, que ce soient des canevas isolés ou des missions ponctuelles d’analystes business, ne répondent pas au besoin d’un dispositif cohérent, évolutif et accessible.

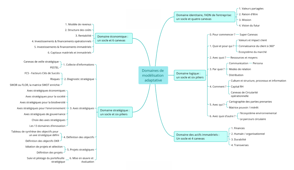
Pour combler ce manque, un écosystème de canevas interconnectés a été conçu. Il couvre cinq domaines — identitaire, logique, stratégique, immatériel et financier — à travers une cinquentaine de canevas, hébergés sur une plateforme SaaS sécurisée.

Chaque bloc correspond à une question précise, favorisant une exploration fine et flexible.

L’IA y jouera un rôle clé : elle guidera la navigation, vérifiera la cohérence interne et inter-canevas, et alertera en cas d’incohérence. Enfin, un accompagnement humain vient compléter ce dispositif pour les décisions complexes et la co-construction stratégique.

Tu es curieux-se de voir ce que c’est ? C’est simple :

  1. Crée ton compte sur My-SBM Coach
  2. Connecte toi,
  3. Reviens ici !
  4. Clique sur le bouton ci-dessous

Un ensemble évolutifs de canevas

Les canevas sont répartis dans cinq domaines organisationnels:

  1. Identitaire : l’ADN de l’organisation
  2. Logique : le fonctionnement interne et le contexte
  3. Stratégique : l’évolution vers la vision du futur
  4. Financier : le « nerf de la guerre »
  5. Immatériels : intangibles, mais de haute valeur

Cliquez sur l’image…